知否新聞網
搜尋
搜尋
選情報導
選情報導首頁
台中選情
新竹選情
雙北選情
台東選情
雲林選情
苗栗選情
圖片新聞
圖片新聞首頁
美食
旅遊
評論
評論首頁
人物
人物首頁
旅遊
旅遊首頁
特色民宿
景點報導
旅遊活動
旅遊日記
美食
美食首頁
美食日記
景點美食
特色餐廳
地方府會
地方府會首頁
社區
社區首頁
名人專訪
校園傳真
村里大小事
協會社團
政治
政治首頁
立院
立院首頁
兩岸
兩岸首頁
生活
生活首頁
消費
時尚
新冠肺炎
體育
體育首頁
財經
財經首頁
社會
社會首頁
Facebook
Ig
違反寵物食品相關法規將罰鍰
2023/11/09 16:09
桃竹苗特派員 何高祿∕報導
寵物食品相關法規 何高祿編製
為維護市面上寵物食品品質,本縣動物保護防疫所於112年度隨機稽查縣內各大寵物食品賣場及寵物食品製造廠,稽核市售寵物相關食品,並委託具通過食品安全衛生管理法認證的食品檢驗實驗室針對致病性大腸桿菌、沙門氏菌、黃麴毒素與重金屬類(鉛、鎘、汞、砷)等病原微生物進行檢驗,隨機稽查送檢驗10次,受測結果均符合寵物食品規定。
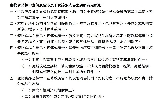
縣內寵物食品及其用品零售業約400間,寵物食品製造業約30家。本縣112年迄今查核縣內44間寵物食品賣場及寵物食品製造廠,並宣導寵物食品相關法規。 動物保護法(以下簡稱本法)第22之5條第2項寵物食品所為之標示、宣傳或廣告,不得有不實、誇張或易生誤解之情形;違者依本法第29條第1項可處新臺幣3萬元以上15萬元以下罰鍰。
寵物食品應以中文及通用符號,顯著標示本法第22之5條第1項各款事項於容器、包裝或說明書之上;違者依本法第29條第1項可處新臺幣3萬元以上15萬元以下罰鍰。
無論公司行號或個人販售寵物食品如有標示不完整及未依法申報,可依本法第29條與第31條規定通知限期改善,屆期不改善者,標示部份可處新臺幣3至15萬元罰鍰。
也許您會感興趣
新竹州廳廣場成落湯雞快樂園地
楊文科連任百里侯 今早展開全縣車隊謝票 創下最高得票數紀錄
竹郵局與台灣郵政協會攜手捐熱血郵愛心
推薦閱讀
2026/01/26 13:26
A型流感易併發肺炎新竹臺大醫呼籲提高警覺
2026/01/26 14:29
肩膀痛竟是旋轉肌袖撕裂
2026/01/26 14:29
肩膀痛竟是旋轉肌袖撕裂
2026/01/26 21:38
西湖鄉山坡地遭濫墾苗縣府勒令停工
2026/01/26 21:59
山海田園竹縣在地風景現高清影片
2026/01/27 16:33
精緻日式桌席走紅竹老爺酒店芬芳推出
2026/01/27 19:04
上週末長和宮寒假高募血量破表
2026/01/27 19:20
竹市公車創新大計畫翻轉大眾運輸困境
2026/01/27 21:41
劉建國籲政府多支持農民退休保障
2026/01/28 09:53
鄭朝方打造綠茵親水步道
回列表頁
購物車
0
會員登入
購物須知
Facebook
TOP